你提供的照片可能用于改善必应图片处理服务。
隐私政策
|
使用条款
无法使用此链接。检查链接是否以 "http://" 或 "https://" 开头,然后重试。
无法处理此搜索。请尝试其他图像或关键字。
试用视觉搜索
使用图像搜索、识别对象和文本、翻译或解决问题
将一个或多个图像拖到此处,
上传图像
或
打开相机
将图像放到此处以开始搜索
要使用可视化搜索,请在浏览器中启用相机
English
全部
搜索
图片
灵感
创建
集合
视频
地图
资讯
更多
购物
航班
旅游
笔记本
自动播放所有 GIF
在这里更改自动播放及其他图像设置
自动播放所有 GIF
拨动开关以打开
自动播放 GIF
图片尺寸
全部
小
中
大
特大
至少... *
自定义宽度
x
自定义高度
像素
请为宽度和高度输入一个数字
颜色
全部
仅限颜色
黑白
类型
全部
照片
剪贴画
素描
动画 GIF
透明
版式
全部
方形
横版
高
人物
全部
仅脸部
半身像
日期
全部
过去 24 小时
过去一周
过去一个月
去年
授权
全部
所有创作共用
公共领域
免费分享和使用
在商业上免费分享和使用
免费修改、分享和使用
在商业上免费修改、分享和使用
详细了解
清除筛选条件
安全搜索:
中等
严格
中等(默认)
关闭
筛选器
228×152
methods.sagepub.com
Sage Research Methods Video: Qualitative and M…
850×383
researchgate.net
Selective coding and axial coding | Download Scientific Diagram
768×1024
id.scribd.com
Selective Coding | PDF
720×405
slidetodoc.com
SELECTIVE CODING 1 Pengenalan Selective Coding Apa itu
720×405
slidetodoc.com
SELECTIVE CODING 1 Pengenalan Selective Coding Apa itu
720×405
slidetodoc.com
SELECTIVE CODING 1 Pengenalan Selective Coding Apa itu
720×405
slidetodoc.com
SELECTIVE CODING 1 Pengenalan Selective Coding Apa itu
720×405
slidetodoc.com
SELECTIVE CODING 1 Pengenalan Selective Coding Apa itu
720×405
slidetodoc.com
SELECTIVE CODING 1 Pengenalan Selective Coding Apa itu
1344×896
atlasti.com
What is Selective Coding? | Definition, Process & Challenges …
683×477
qdacity.com
Selective Coding in Grounded Theory | QDAcity
821×723
researchgate.net
Selective coding results. | Download Table
850×335
researchgate.net
-Selective Coding: Generate Ideas | Download Scientific Diagram
850×296
researchgate.net
Theoretical coding (selective) | Download Scientific Diagram
850×413
researchgate.net
-Selective Coding: Business Location | Download Scientific Diagram
850×223
researchgate.net
Relational structure of selective coding | Download Scientific Diagram
850×730
researchgate.net
cont.): Synthesis of Open Coding, Axial Coding and S…
366×366
researchgate.net
Relational structure of selective coding | Down…
850×483
researchgate.net
Selective coding process. | Download Scientific Diagram
640×640
researchgate.net
Selective coding process. | Download Scientific Diag…
228×152
methods.sagepub.com
Sage Research Methods Video: Qualitative and Mi…
640×640
researchgate.net
Selective coding process. | Download Scientific Dia…
850×178
researchgate.net
Selective, Axial and Open Coding | Download Scientific Diagram
412×894
researchgate.net
Axial and selective codin…
850×326
researchgate.net
The result of selective coding | Download Scientific Diagram
320×320
researchgate.net
Results of open coding, axial coding, and selecti…
680×748
researchgate.net
Core concept (selective coding). | Download …
850×197
researchgate.net
Findings from axial coding and selective coding (effective teaching... | Download Scientific Diagram
850×343
researchgate.net
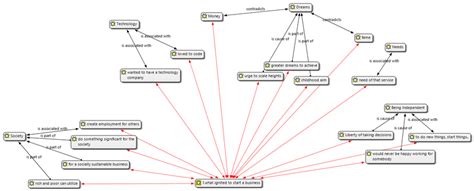
Selective Coding: Reasons to start business | Download Scientific Diagram
320×320
researchgate.net
Model and selective coding processes. | D…
228×152
methods.sagepub.com
Sage Research Methods Video: Qualit…
228×152
methods.sagepub.com
Sage Research Methods Video: Qualit…
677×523
researchgate.net
Selective coding of data | Download Scientific Diagram
640×640
researchgate.net
Sample diagram from selective coding | Downlo…
850×251
researchgate.net
The results of selective coding. | Download Scientific Diagram
某些结果已被隐藏,因为你可能无法访问这些结果。
显示无法访问的结果
报告不当内容
请选择下列任一选项。
无关
低俗内容
成人
儿童性侵犯
反馈