你提供的照片可能用于改善必应图片处理服务。
隐私政策
|
使用条款
无法使用此链接。检查链接是否以 "http://" 或 "https://" 开头,然后重试。
无法处理此搜索。请尝试其他图像或关键字。
试用视觉搜索
使用图像搜索、识别对象和文本、翻译或解决问题
将一个或多个图像拖到此处,
上传图像
或
打开相机
将图像放到此处以开始搜索
要使用可视化搜索,请在浏览器中启用相机
English
全部
搜索
图片
灵感
创建
集合
视频
地图
资讯
更多
购物
航班
旅游
笔记本
自动播放所有 GIF
在这里更改自动播放及其他图像设置
自动播放所有 GIF
拨动开关以打开
自动播放 GIF
图片尺寸
全部
小
中
大
特大
至少... *
自定义宽度
x
自定义高度
像素
请为宽度和高度输入一个数字
颜色
全部
仅限颜色
黑白
类型
全部
照片
剪贴画
素描
动画 GIF
透明
版式
全部
方形
横版
高
人物
全部
仅脸部
半身像
日期
全部
过去 24 小时
过去一周
过去一个月
去年
授权
全部
所有创作共用
公共领域
免费分享和使用
在商业上免费分享和使用
免费修改、分享和使用
在商业上免费修改、分享和使用
详细了解
清除筛选条件
安全搜索:
中等
严格
中等(默认)
关闭
筛选器
768×1024
scribd.com
Example Code | PDF
768×1024
scribd.com
Sample Codes For Learning | …
768×1024
scribd.com
Coding Example (E) | PDF | Co…
736×736
in.pinterest.com
Types of Coding Languages
1193×656
iottronics.blogspot.com
Programming languages
800×534
dreamstime.com
The Concept of Different Codes of Programming Languages in a D…
1200×896
Wikipedia
Syntax (programming languages) - Wikipedia
1200×700
www.makeuseof.com
The 6 Most Important Programming Languages for AI Development
1024×576
educatecomputer.com
10 Examples of Programming Languages- Python & Javascript
1200×675
eduforall.us
10 Examples of Programming Languages
1200×675
eduforall.us
10 Examples of Programming Languages
1200×675
eduforall.us
10 Examples of Programming Languages
1500×1101
shutterstock.com
79,815 Programming Languages Images, Stock Photos, 3D objects, & Vectors | Shutterstock
1200×1200
courses.javacodegeeks.com
Programming Languages, Part A - …
428×405
ferframe.weebly.com
Basic programming language example - f…
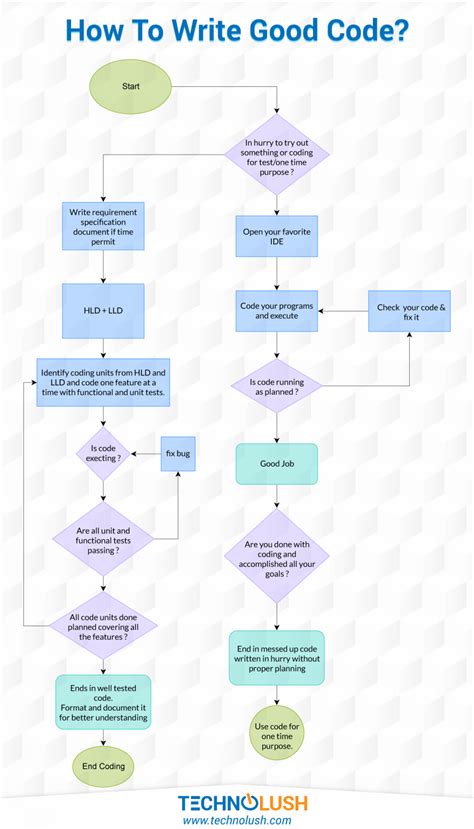
900×1575
technolush.com
Evolution Of Programming …
1920×1076
Keen Software House
Programming Code Example: Explained | Keen Software House Forums
1200×630
codesandbox.io
example-codes - Codesandbox
992×1212
linkedin.com
Codes Learning on LinkedIn: #develop…
1640×1356
storage.googleapis.com
Examples Of Programming Codes at Dana Traylor blog
600×450
Business Insider
Programming Languages in Highest Demand - Business Insider
980×551
thecodinghub.com
20 Examples Of Programming Languages - The Coding Hub
641×270
utharkidukan.blogspot.com
where programming languages are used
1280×720
thecodinghub.com
20 Examples Of Programming Languages - The Coding Hub
1280×720
thecodinghub.com
20 Examples Of Programming Languages - The Coding Hub
1600×1000
chakray.com
Programming Languages: Types and Features - Chakray
720×795
in.pinterest.com
types of programming lan…
600×470
shutterstock.com
Programming Language Example Code On Screen …
2533×3800
storage.googleapis.com
What Is The Example Of Pr…
1280×720
galaxy.ai
Understanding Programming Languages: From Machine Code to High-Level Lan…
800×600
bizanosa.com
2 The programming code samples - Flash - Bizanosa
1208×805
coders.dev
Top Programming Languages and Real-World Usage Examples
1000×667
stock.adobe.com
choose best programming language concept with illustration of various kind of code scri…
1560×1560
vividexamples.com
50 Examples of Programming Language - …
1200×628
vividexamples.com
50 Examples of Programming Language - Vivid Examples
某些结果已被隐藏,因为你可能无法访问这些结果。
显示无法访问的结果
报告不当内容
请选择下列任一选项。
无关
低俗内容
成人
儿童性侵犯
反馈